最新公告
欢迎您光临九毛八公式指标网www.9m8.cn,本站全新改版试运行,期间内容全部免费,欢迎下载!
欢迎加入本站VIP
帮助中心
关于我们
18年
www.9m8.cn做最专业的免费股票公式指标资源网!
副图
均线
布林
涨停
选股
买点
升级VIP
首页
首页
东方财富
分时
3
主图
33
副图
71
选股
18
综合
116
通达信
分时
1669
主图
15906
副图
32458
选股
19083
综合
28733
大智慧
分时
440
主图
2913
副图
2559
选股
503
综合
7532
同花顺
分时
99
主图
1158
副图
2803
选股
399
综合
6365
飞狐
分时
33
主图
1455
副图
1165
选股
318
综合
2720
更多软件
操盘手
46
分析家
33
指南针
44
金字塔
75
钱龙
20
倚天
39
文华
284
博易
118
MT4
27
精品推荐
通达信
2632
大智慧
58
同花顺
56
东财通
0
公式套装
通达信
1442
大智慧
133
同花顺
31
东财通
0
指标专题
MACD
4020
KD/KDJ
978
BOLL
246
VOL
704
CCI
251
RSI
341
MA/EMA
56
OBV
85
DDX
103
DMI
114
WR
110
操作指南
股市入门
2786
指标初探
3370
公式解读
8397
选股知识
615
深入选股
14492
经典理论
564
操盘实战
2899
经验之谈
3769
标签:什么
当前位置:
首页
> TAG信息列表 > 什么
指标初探
什么是布林线(BOLL)?
指标初探
成交量代表了什么?成交量是股票的元气
指标初探
什么是MACD指标及使用入门
指标初探
背离! 背离 !成为炒股高手你不能不懂!!
指标初探
成交量的形态
指标初探
什么叫温和放量
指标初探
什么叫成交量
指标初探
什么是价量配合与价量背离
指标初探
股市入门 什么叫放量
指标初探
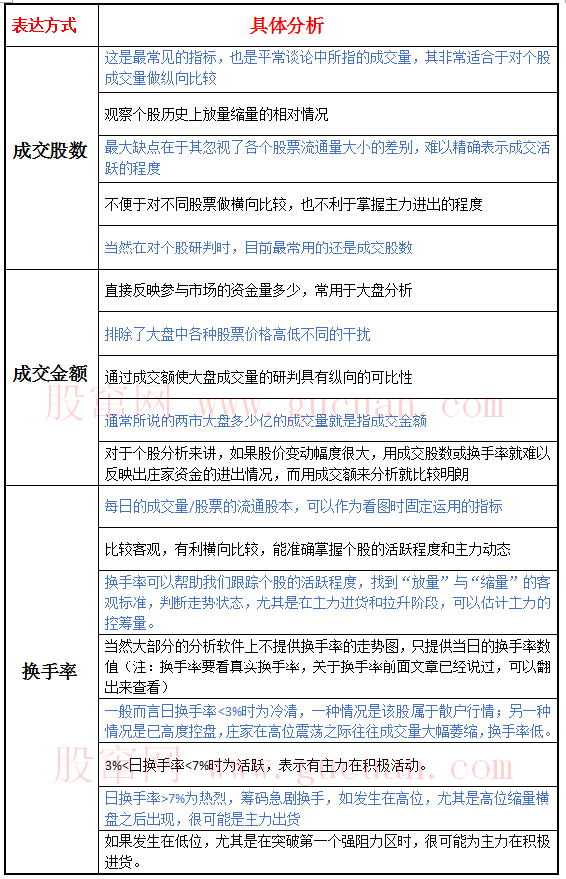
这样理解成交量的表达方式,有助于交易
指标初探
MACD指标从入门到精通:什么是MACD及如何分析MACD
指标初探
黄金交叉的识别与运用
指标初探
什么是补量及股市补量的应用技巧
指标初探
什么是成交量,成交量怎么看
指标初探
什么叫放量?股市中放量是什么意思
指标初探
均线怎么看
指标初探
什么是成交量及成交量的三种表达方式
指标初探
什么是均线黏合
经验之谈
《怎样选择成长股》连载13:买什么:根据你的需要(下)
经验之谈
教你如何形成趋势交易
1
2
3
4
5
6
7
8
下页
尾页
登录
注册
or
点击显示验证码
安全登录
忘记密码?
or
点击显示验证码
立即注册